新风机组保养与清洗项目(新风中央空调冷水机维保方案)

编辑:汪雅雅 浏览:43816

导读:大家好,由投稿人汪雅雅来为大家解答新风机保养标准,新风系统保养这个热门资讯。新风机保养标准,新风系统保养很多人还不知道,现在让我们一起来看看吧!

新风机组保养与清洗项目(新风中央空调冷水机维保方案)

新风机组保养与清洗项目(新风中央空调冷水机维保方案)

新风系统保养维护

新风机保养标准

一、螺杆式冷水机组


螺杆式冷水机组为蒸气压缩式制冷机组的一种,螺杆式冷水机组是选用螺杆式压缩机而得的此叫法,它主要是由螺杆制冷压缩机、冷凝器、蒸发器以及电控元件、仪表等构成,由于其结构紧凑、尺寸小、易损件少、使用维护简单方便、运行稳定可靠性高等优点,目前得到大型工业制冷方面及中央空调系统的广泛应用。



工作原理:

从螺杆式冷水机组出来的冷冻水,进入室内的风机盘管、变风量空气调节机等末端装置,在室内与对流空气发生热交换,在此过程中,水由于吸收室内空气的热量(向室内空气散热)而温度上升,而室内空气经过室内换热器后温度下降,在风机的带动下,送入室内,从而降低室内的空气温度,而温度上升后的冷冻水在水泵的作用下重新进入机组,如此循环,从而达到连续制冷的目的。



二、机组维护保养与常见故障


1、为了保证机组的良好性能,冷却水塔必处于一个良好的环境,四周通风良好,温度适中,并保持供水水源不受污染。

2、先关闭冷水机组后,再关冷冻水和冷却水泵。

3、每 6 个月或制冷机性能下降时,请清洗冷凝器和检查运行阀门处于正常状态。水冷冷凝器最佳工作压力应低于 1.5MPa,风冷风凝器最佳工作压力应低于 2.2MPa。经常检查和清洗冷凝器能使机器,以保持的最佳性能。



4、如机组处于长期停机状态期间,应将冷水、冷却水系统的积水全部放净,防止生锈。建议每四年或润滑油油质变差、油内杂质和水分增加时,更换润滑油。

5、每年至少清洗一次冷凝器,建议每年使用前清洗一次,夏天最热天清洗一次。在压缩机换季运行前,油加热器必须提前加热至少 24 小时


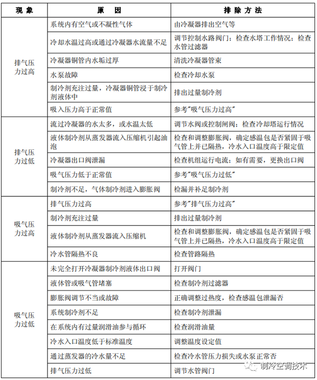
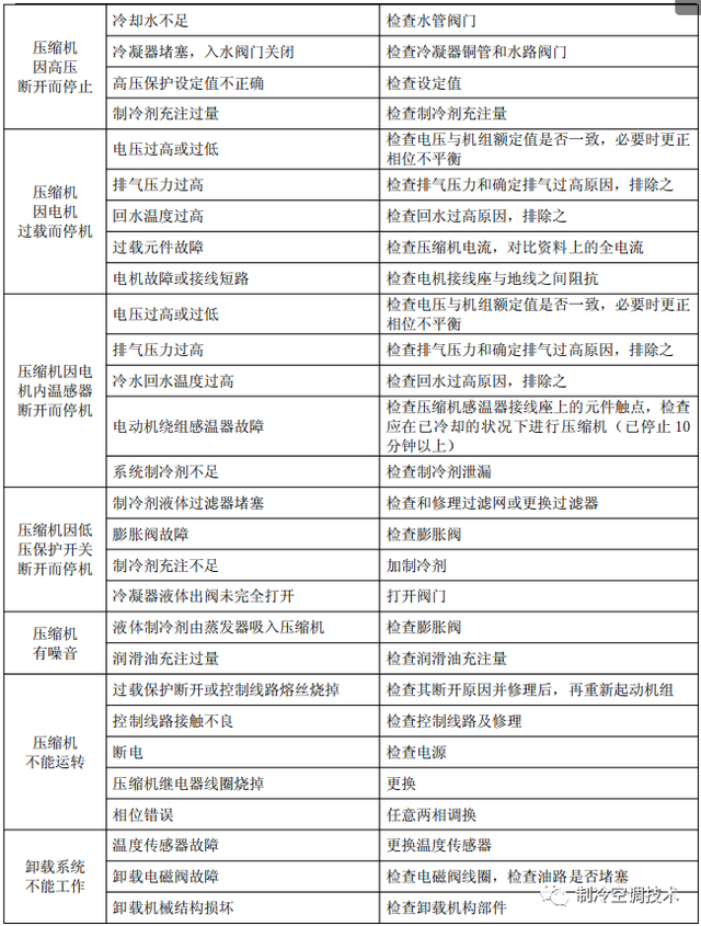
螺杆冷水机常见故障


冷水机组的正常工作范围:


运行参数应控制在下表范围内:

本文到此结束,希望本文新风机组保养与清洗项目(新风中央空调冷水机维保方案),干货!螺杆冷水机维保故障与运行参数对您有所帮助,欢迎收藏本网站。

相关推荐

更多

免费获取咨询

今日已有1243人获取咨询